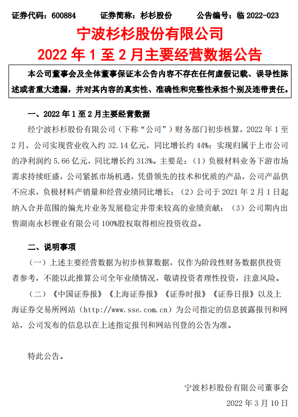
杉杉股份1至2月营收、净利双双大幅增长 2022年03月20日 近期,杉杉股份公告,经初步核算,2022年1至2月,公司实现营业收入约32.14亿元,同比增长约44%;实现归属于上市公司的净利润约5.66亿元,同比增长约313%。

近期,杉杉股份公告,经初步核算,2022年1至2月,公司实现营业收入约32.14亿元,同比增长约44%;实现归属于上市公司的净利润约5.66亿元,同比增长约313%。



公告显示,受益于负极材料业务下游市场需求持续旺盛,公司紧抓市场机遇,凭借领先的技术和优质的产品,公司产品供不应求,负极材料产销量和经营业绩同比增长,叠加偏光片业务发展稳定并带来较高的业绩贡献等因素,杉杉股份2022年1至2月营收、净利双双大增。

目前,杉杉科技包头一体化二期项目正处于产能快速爬坡阶段,预计二季度产能完全释放,将会拥有18万吨负极成品有效产能及配套9.4万吨石墨化产能,四川眉山20万吨一体化基地一期工程也将加快建设10万吨石墨化产能,受益于石墨化自供率的提升,2022年杉杉股份负极单吨盈利有望显著提升。

同时,杉金光电(广州)新增的2条2250mm超宽幅产线也试产成功,新增产线满产后,广州工厂总体产能将超1亿平方米。随着本次2条超宽幅偏光板线体增设,杉金光电(广州)将成为全球领先的偏光板生产工厂,杉金光电(绵阳)基地也在加紧建设中